天津医科大学2025年研究生调剂信息
2025/4/8 17:48:10
来源: 网络
4月8日起2025考研调剂系统已经开通,天津医科大学公布2025年硕士研究生招生考试调剂公告,具体2025考研调剂专业、考研调剂名额、考研调剂系统开放时间、2025考研调剂安排等,和海天考研复试直通班指导老师一起看看吧!
1.天津医科大学基础医学院(院系所代码:010)2025年硕士研究生(第一轮)调剂信息一览表
https://bms.tmu.edu.cn/2025/0402/c8239a79721/page.htm
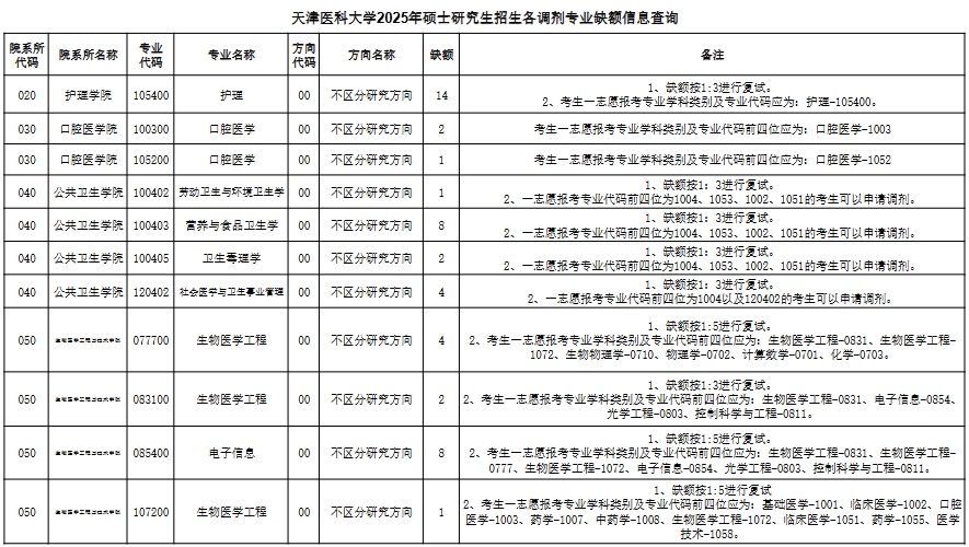
2.天津医科大学2025年硕士研究生招生各调剂专业缺额信息查询(不含基础医学院).pdf




调剂详情:https://gs.tmu.edu.cn/2025/0402/c3146a79725/page.htm
▶更多往年国家线:点击查看
大家及时关注各院校考研复试安排,海天考研网也持续更新!初试只是敲门砖,复试才是决定你上岸的关键因素!2025海天考研复试辅导班,帮助同学们进行考研复试技巧点拨、英语听力辅导、复试调剂等,提前了解提前备考,上岸更有把握!


上一篇:苏州大学2025年研究生调剂信息
热门推荐





